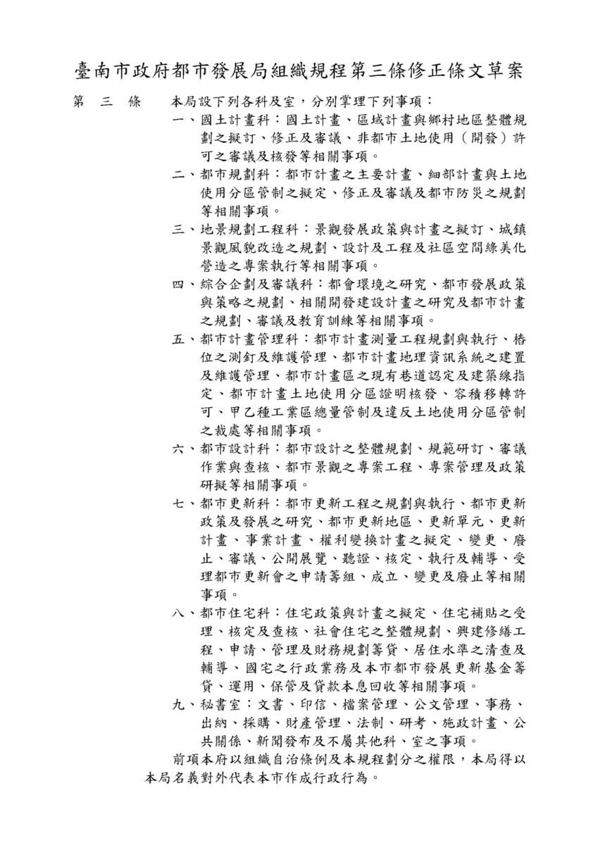
都市發展局公告:預告「臺南市政府都市發展局組織規程」第三條修正草案
發布於
2025-06-27
截止於
2025-07-08
討論(尚餘0天)
0 留言
0
已關注
對於本公告如有意見或疑問,請於本公告刊登之日起7日內,以書面向本府承辦機關陳述意見或洽詢:
(一)承辦機關:臺南市政府都市發展局。
(二)地址:臺南市安平區永華路二段6號9樓。
(三)電話:06-2991111轉1414。
(四)傳真:06-2991440。
(五)電子郵件:[email protected]






都市發展局公告:預告「臺南市政府都市發展局組織規程」第三條修正草案
對於本公告如有意見或疑問,請於本公告刊登之日起7日內,以書面向本府承辦機關陳述意見或洽詢:(一)承辦機關:臺南市政府都市發展局。(二)地址:臺南市安平區永華路二段6號9樓。(三)電話:06-2991111轉1414。(四)傳真:06-2991440。(五)電子郵件:
[email protected]
投票或關注這項政策嗎?
如果想表達意見,請先登入。